来源:医疗器械经销商联盟
编辑:十一酱
“
2021年1月1日起施行......
”
严查红包回扣,广西省发布最严医疗反腐新规
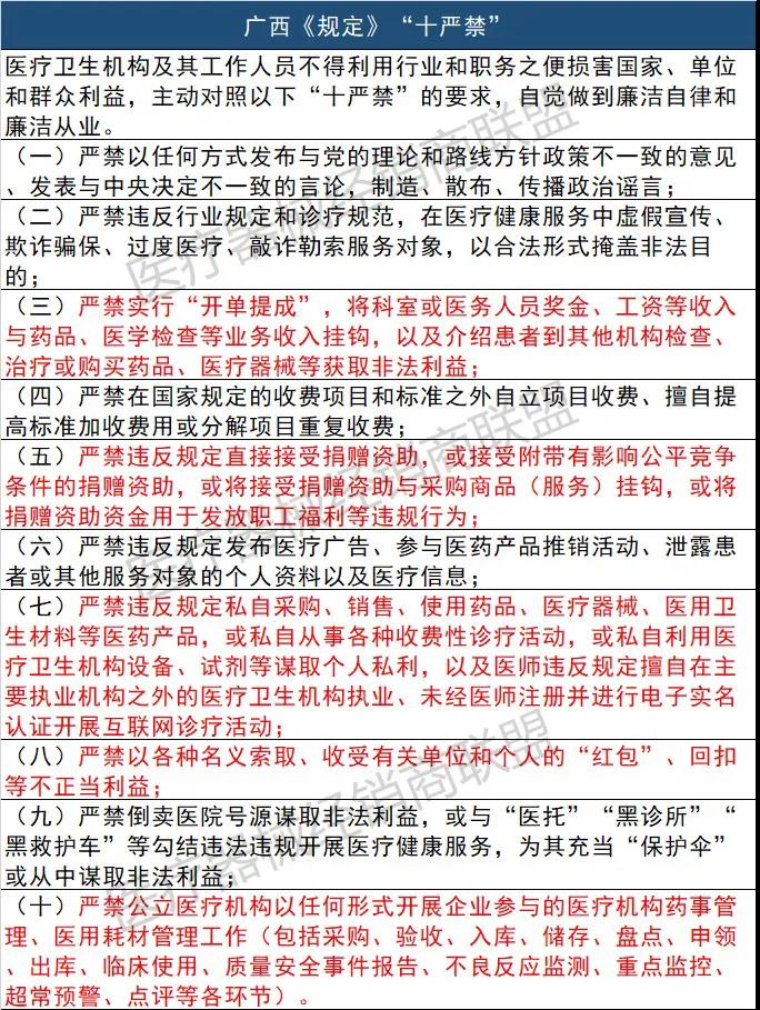
日前(12月25日),广西卫健委最新发布了一则《广西壮族自治区医疗卫生机构及其工作人员廉洁从业规定》(以下简称《规定》)。

《规定》中显示,广西省将对全区各级各类医疗卫生机构及其工作人员提出廉洁从业“十严禁”要求,处罚收受“红包”、回扣等违规行为6项措施,以及追究公立医疗机构及管理人员责任4种情形,规定将于2021年1月1日起执行。
值得注意的是,《规定》还明确,一旦发现违规违纪行为,除了追究医疗机构、管理人员以及纪委的监督责任,对于违纪违法的当事人也将进行严厉惩罚。
换句话说,广西省内的最严监管风暴将于2021年开年起全面开启,涉及到腐败行为的行贿受贿双方,都将受到最严惩罚。
重点关注耗材管理,严禁医院私自开展SPD服务
《规定》首先指出,未来将着力解决医疗卫生领域中的“开单提成”、乱收费、收受“红包”和回扣等行为。为了进一步规范,广西省提出了“十严禁”,为医疗机构划定了“红线”。
其中,第10项“严禁”指出,严禁公立医疗机构以任何形式开展企业参与的医疗机构药事管理、医用耗材管理工作。主要是管住有的医疗机构私自与企业合作开展药品、耗材“SPD”服务,倒逼医疗机构自我完善药事、医用耗材信息化管理制度和系统。
也就是说,未来2021年,广西省还将重点关注医疗机构耗材采购和管理,重点查处医疗机构的SPD模式实施情况。
2000元为红线,直指医院所有科室
此外,广西省还明确了“红包”和回扣的界定。其中回扣相关内容更是直指耗材、设备采购中的商业贿赂。即:
回扣是指,医疗卫生机构及其工作人员在设备、药品、耗材等物资采购使用或影响采购使用,以及基本建设、科研活动、信息系统建设等工作中,索取或收受医药生产经营企业及其代理人的财物或者其他利益的商业贿赂。
根据《规定》第九条的6项处罚措施中的第二项显示,医疗卫生机构个人违规所得金额(价值)在2000元(含2000元)以上、不满5000元的,情节较轻的给予警告处分,情节较重的给予记过处分。对执业(助理)医师还可以暂停执业六个月以上九个月以下的行政处罚。
个人违规所得5000元(含5000元)以上、不满10000元的,情节较轻的给予记过处分,情节较重的给予降低岗位等级或撤职处分,情节严重的给予开除处分;对执业(助理)医师还可以给予暂停九个月以上一年以下执业活动或吊销执业证书的行政处罚。涉嫌犯罪的,依法移送有关机关处理。
这也就意味着,未来规定实施后,一旦医疗机构及医生收受商业贿赂达2000元,将按照违规处理,直接暂停执业。
加强了医疗机构及医生端的惩治力度,违规成本提高后,无疑也将对医疗器械行业产生一定的震慑作用。灰色回扣链出现断裂,医疗行业内的腐败也将直接被扼杀在摇篮里。
严格监控医务人员对外交往,新一轮医疗反腐升级
事实上,早在今年6月初,国家卫健委就发布了《关于印发2020年纠正医药购销领域和医疗服务中不正之风工作要点的通知》,明确为医药购销领域和医疗服务划清行为红线,并且对医疗行业“九不准”进行了全面升级。
其中,国家卫健委还明确提出,未来将制定处理办法等配套制度,出台卫生健康行业人员对外交往行为规范,包括但不限于严禁医生参加娱乐场所活动,严禁在办公场所存放未开封的烟酒、化妆品等于工作无关物品。
更早的1月末,国家卫健委在《医政医管局2020年工作要点》中就表示,要进一步加强对药品耗材、医疗服务秩序等重点领域和关键环节以及群众反映强烈问题的红包回扣问题的专项整治。
在医药耗材企业回扣行为上,9部门明确要进行严肃查处,对受到行政处罚的涉事企业将通过国家企业信用信息公示系统予以公示,探索建立企业信用评价和惩戒机制。
显然,自2020年以来,我国的医疗反腐行动就已经进入了深水区,行贿受贿一起查以后,涉及回扣的双方都难逃干系。
尽管2020年药械领域的监管和惩治已经十分严格,但随着国家乃至各个地区医疗反腐的不断推进,未来2021年,医疗行业的全面整顿力度将会只重不轻。
需要提醒的是,2021年起,不论是医疗机构及其工作人员还是医疗器械经销商和院内销售,无疑都将面临更加严苛的考验......
附:



相关文章
2000元为红线!医疗行业最严反腐新规发布:全面严查红包回扣。日前(12月25日),广西卫健委最新发布了一则《广西壮族自治区医疗卫生机构及
FlashFXP绿色版网盘下载,附激活教程 3067
FlashFxp百度网盘下载链接:https://pan.baidu.com/s/1MBQ5gkZY1TCFY8A7fnZCfQ。FlashFxp是功能强大的FTP工具
Adobe Fireworks CS6 Ansifa绿色精简版网盘下载 2957
firework可以制作精美或是可以闪瞎眼的gif,这在广告领域是需要常用的,还有firework制作下logo,一些原创的图片还是很便捷的,而且fireworks用法简单,配合dw在做网站这一块往往会发挥出很强大的效果。百度网盘下载链接:https://pan.baidu.com/s/1fzIZszfy8VX6VzQBM_bdZQ
navicat for mysql中文绿色版网盘下载 2618
Navicat for Mysql是用于Mysql数据库管理的一款图形化管理软件,非常的便捷和好用,可以方便的增删改查数据库、数据表、字段、支持mysql命令,视图等等。百度网盘下载链接:https://pan.baidu.com/s/1T_tlgxzdQLtDr9TzptoWQw 提取码:y2yq
火车头采集器(旗舰版)绿色版网盘下载 2849
火车头采集器是站长常用的工具,相比于八爪鱼,简洁好用,易于配置。火车头能够轻松的抓取网页内容,并通过自带的工具对内容进行处理。站长圈想要做网站,火车头采集器是必不可少的。百度网盘链接:https://pan.baidu.com/s/1u8wUqS901HgOmucMBBOvEA
Photoshop(CS-2015-2023)绿色中文版软件下载 2827
安装文件清单(共46G)包含Window和Mac OS各个版本的安装包,从cs到cc,从绿色版到破解版,从安装文件激活工具,应有尽有,一次性打包。 Photoshop CC绿色精简版 Photoshop CS6 Mac版 Photoshop CC 2015 32位 Photoshop CC 2015 64位 Photoshop CC 2015 MAC版 Photoshop CC 2017 64位 Adobe Photoshop CC 2018 Adobe_Photoshop_CC_2018 Photoshop CC 2018 Win32 Photoshop CC 2018 Win64